
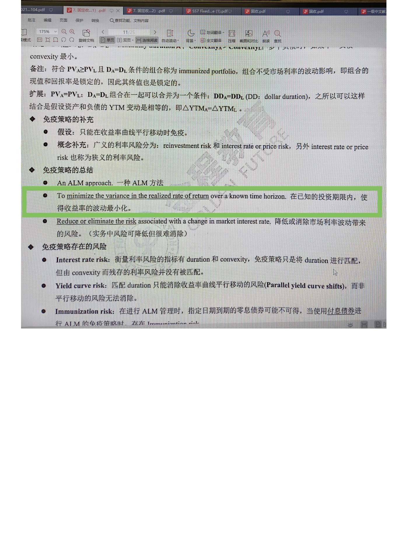
-
CFA三级
包含CFA三级传统在线课程相关提问答疑;
专场人数:1520提问数量:40702
老师好,Case study 机构ips的liquidity risk四种方法里,用derivatives的优点4,Irene老师说有的国家用derivatives交易视同出售,交的tax少,怎么理解呢?谢谢老师
已回答L3V3 P202. I'd like to ask something about the tracking error and transaction cost. (1) If the tracking error measures the divergence in portfolio price and benchmark price, does that mean whatever causes the price difference could affect the tracking error? (2) In the diagram, why is the "tracking error gross of trading cost" continuously declining when both tracking error and transaction cost are increasing? (3) How to guarantee a convex U-shape but not a concave U-shape? If the first security purchased for the portfolio is illiquid, then transaction cost dominates and tracking error should increase.
精品问答
- 第5题,从经济学公式X-M=(S-I)+(T-G)来看,如果经常账户赤字增加,不是意味着该国投资大于储蓄,或政府支出大于税收么,那么整体环境应该是好的,应该有利于资本的流入吧?为什么答案是反过来去赤字减少或盈余的国家呢?
- 这里第二题的意思是三种方法都适用吗?没太理解,能否在讲解下
- 到底该怎么判断一类和二类错误?做的题目解答标准不一致啊,我看到另一道题的版本是 - 一类错误是做了错的事,二类是没做对的事。现在这一题,对于不合格的经理不采取行动,不就是二类错误 - 没做对的事吗?
- 关于什么时候用IRR 、MOIC
- 1.这里右侧支付端这段,party A角度他有market value risk时谁有?上下部分矛盾了啊.2.左侧的图和配文是什么意思?原本是什么?又变成什么?3.注意里面:fixed端有
- security 冷丁 那一副图能不能画给我看下买卖方都经历哪些步骤互相得到什么?
- 老师,给最新的信息更高权重为什么不是availability bias呢?
- 她对个人笔记本电脑(personal laptop)进行了完整备份(full backup),并确保备份前已删除所有公司文件(all company files removed)。 目的:确保新备份中不包含任何前公司数据,避免合规风险。 遗留问题: 硬盘上的旧备份(previous backups)仍包含公司文件。 她不想因删除旧备份而丢失个人文件的备份历史(backup history for personal files)。 针对上述分析我有个疑惑,这个人不是已经在自己笔记本上备份了drive上的个人信息吗,怎么又Not wanting to lose the backup history for her personal files呢?他不是已经把自己的私人信息备份了吗!?









