郝同学2020-03-26 12:58:39
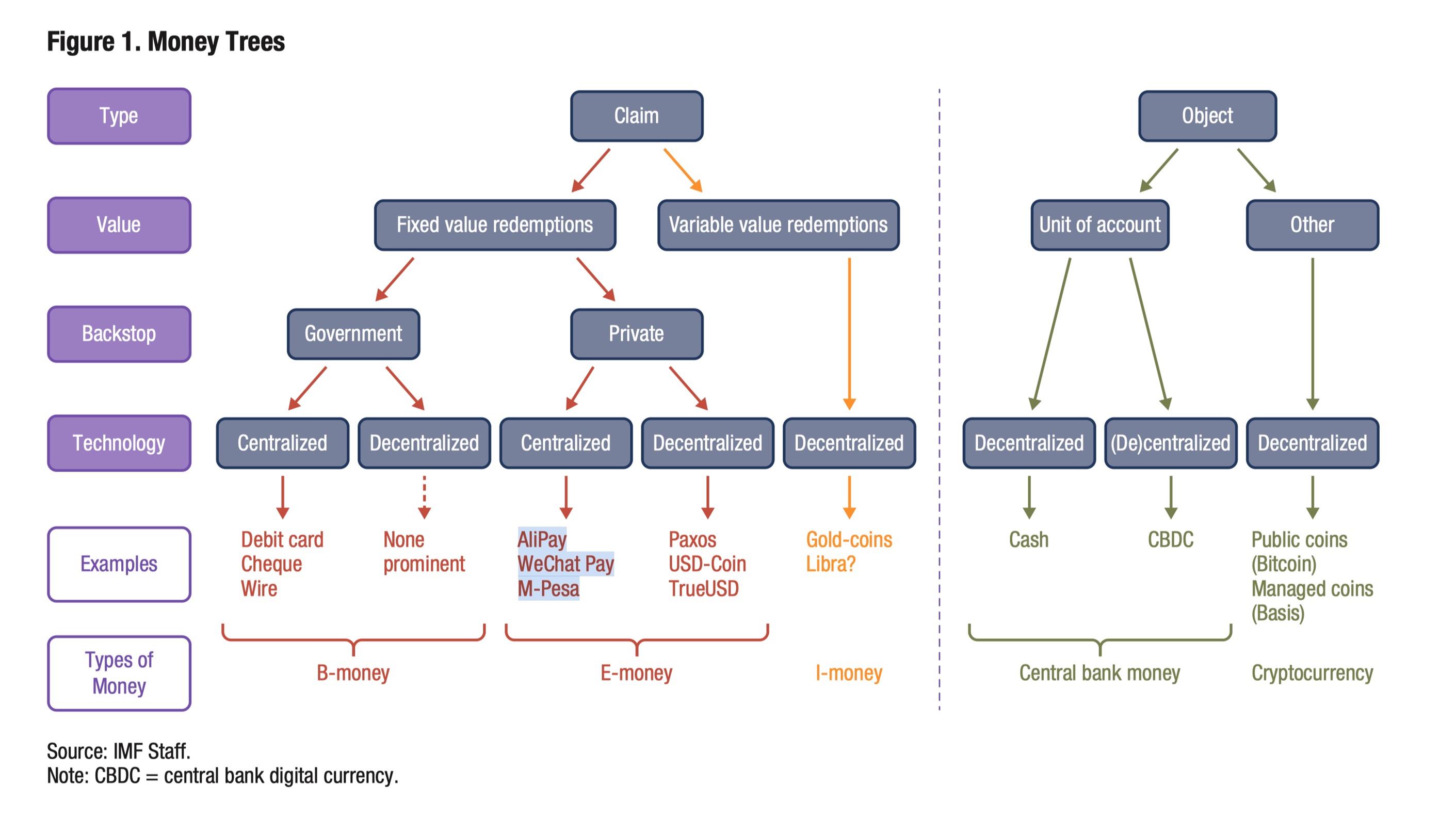
老师您好,对于E~money的举例有疑惑,举例微信和支付宝是否合适呢? 在我国银行二级体系框架里,监管为规范支付宝和微信,直接将居民放在支付宝和微信的资金账户纳入央行下管理,这些货币本质上就是政府信用发行的,只是存在的方式没有放在银行,而是放在了支付宝和微信,而不是他们发行的。 请问可否从美国市场举例E~money
回答(1)
最佳
梁震宇2020-03-27 15:50:42
这里的每一个提法都是国际货币基金组织IMF的观点,不是我们的论点。
还有一个实际情况就是,FRM及很多国际金融组织这么多年来一直无视中国的情况。
- 评论(1)
- 追问(0)
评论
0/1000
追答
0/1000
+上传图片


