天堂之歌

听歌而来,送我踏青云〜

您现在的坐在位置:首页>智汇问答>CFA三级

宇同学2026-01-19 22:42:54

Q2在哪个知识点,上课的时候好像没有提到过,另外可以看一下这个知识点在冲刺笔记哪页?

查看试题

回答(1)

Simon2026-01-20 18:16:49

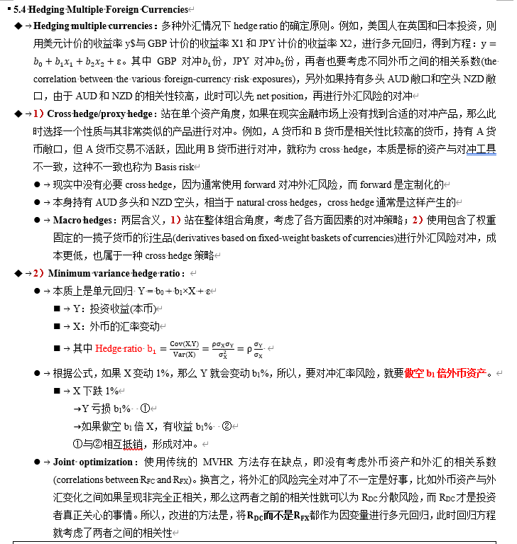
知识点见截图,core的237页。

  • 评论(0
  • 追问(0
评论

精品推荐

评论

0/1000

追答

0/1000

+上传图片

    400-700-9596
    (每日9:00-21:00免长途费 )

    ©2026金程网校保留所有权利

    X

    注册金程网校

    验证码

    同意金程的《用户协议》
    直接登录:

    已有账号登录