joe2023-08-07 07:02:12
无套利法则具体的意思是?有点不太明白
回答(1)
Evian, CFA2023-08-08 17:05:43
ヾ(◍°∇°◍)ノ゙你好同学,
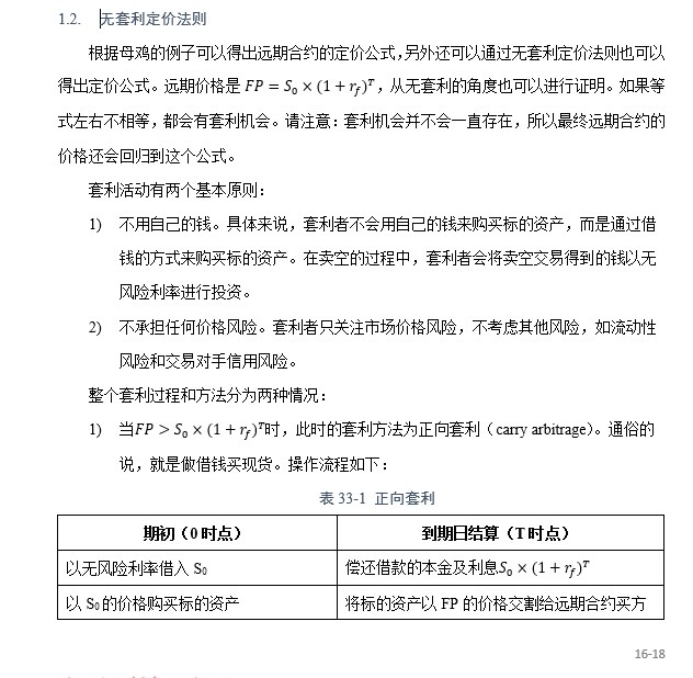
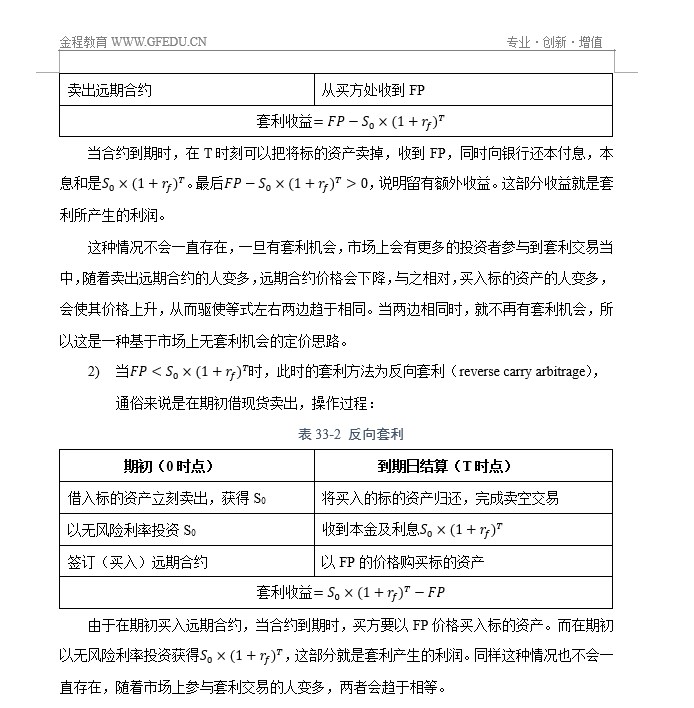
请参考以下截图,介绍:无套利定价法则
---------------------
投资更加优秀的自己👍 ~如果满意回复可【采纳】,仍有疑问可【追问】,您的声音是我们前进的源动力,祝您生活与学习愉快!~
- 评论(0)
- 追问(0)
评论
0/1000
追答
0/1000
+上传图片




