139****67842023-08-04 22:57:10
Q3,wash trading、 bluffing、 stuffing这几个遇到的,哪个是市场操纵呢?还有没有别的常见的名词是操纵
查看试题回答(1)
最佳
Simon2023-08-05 14:30:24
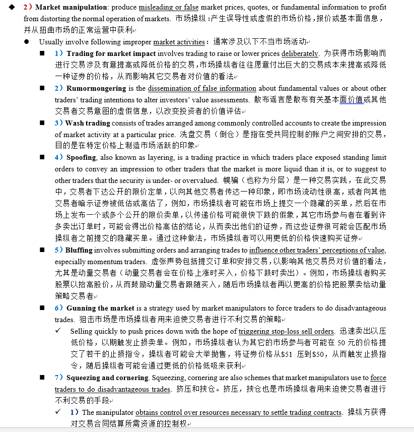
同学,下午好。这几个都是市场操纵。此外,常见的市场操纵见截图。
- 评论(0)
- 追问(0)
评论
0/1000
追答
0/1000
+上传图片

