不同学2023-02-26 17:42:42
老师,C选项中CART是怎么解释非线性关系的?
回答(1)
Essie2023-02-27 09:14:19
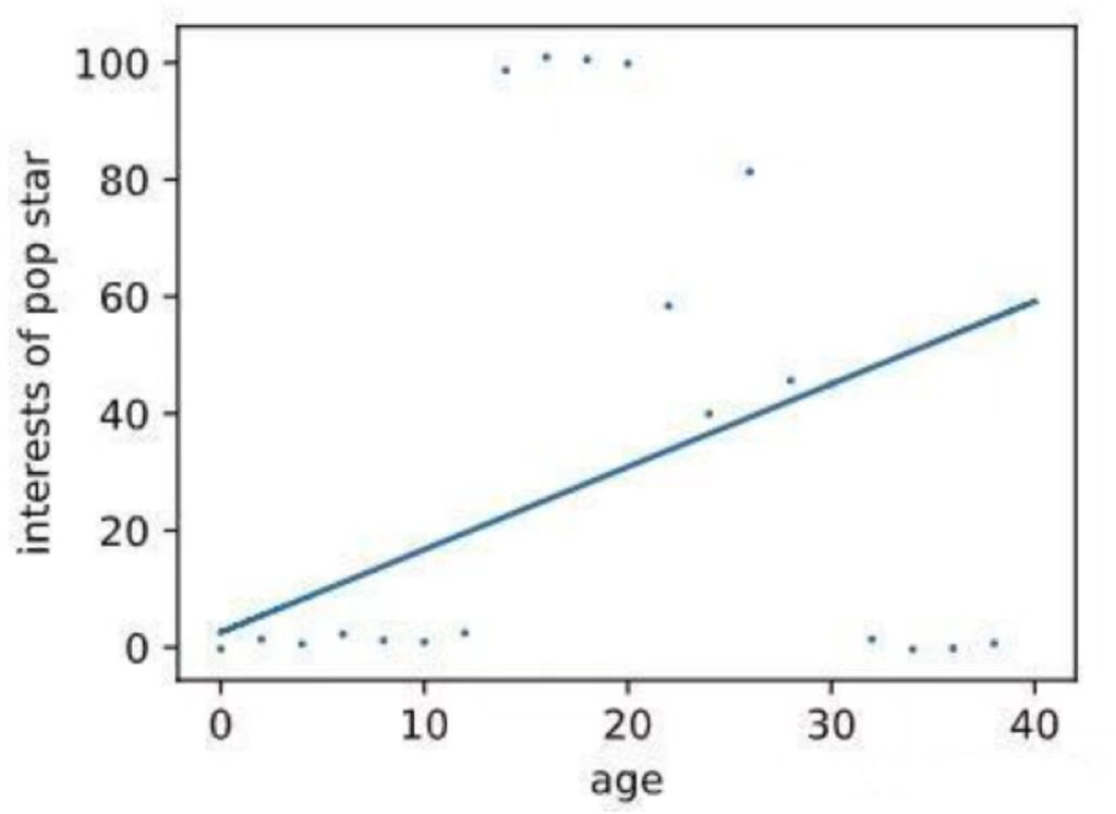
你好,举个例子来解释会更直观些,假设我们现在想统计流行歌手的喜好程度和年龄的关系,该系数值在10岁之前很低,接着在10到20岁时达到最高,但随着年龄的增加,该兴趣度会逐渐下降,这就不是线性关系。如果用线性回归,那么可能得到的结果如图1,这样拟合的效果就很差。此时就可以使用CART,图二中左边部分便是使用回归树对该数据进行拟合的结果,而右边是这棵树具体的样子。当age小于等于13时,结果为1.228;age大于31时,结果是0.41;age在 (13, 21]的区域,结果为100,剩下区域的结果为54。
- 评论(0)
- 追问(0)
评论
0/1000
追答
0/1000
+上传图片



