12021-12-04 20:57:13
statement3和4能否解释下么
回答(1)
开开2021-12-06 13:08:37
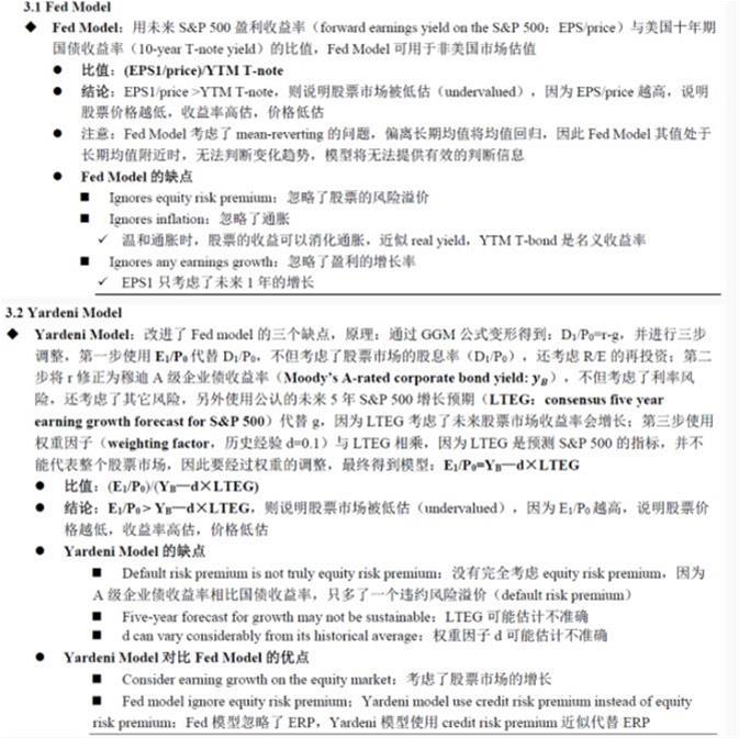
同学你好,statement 3、4这两个模型并不在考纲中,也没有在正文中描述,只是在正文的某个案例中提到过,只是课后有这么个题。这部分不需要掌握,这两个模型是以前三级经济学的模型,但现在三级也删除了,我有相关的总结,你可以了解一下。(见图)
- 评论(0)
- 追问(0)
评论
0/1000
追答
0/1000
+上传图片


