王同学2021-04-22 23:04:22
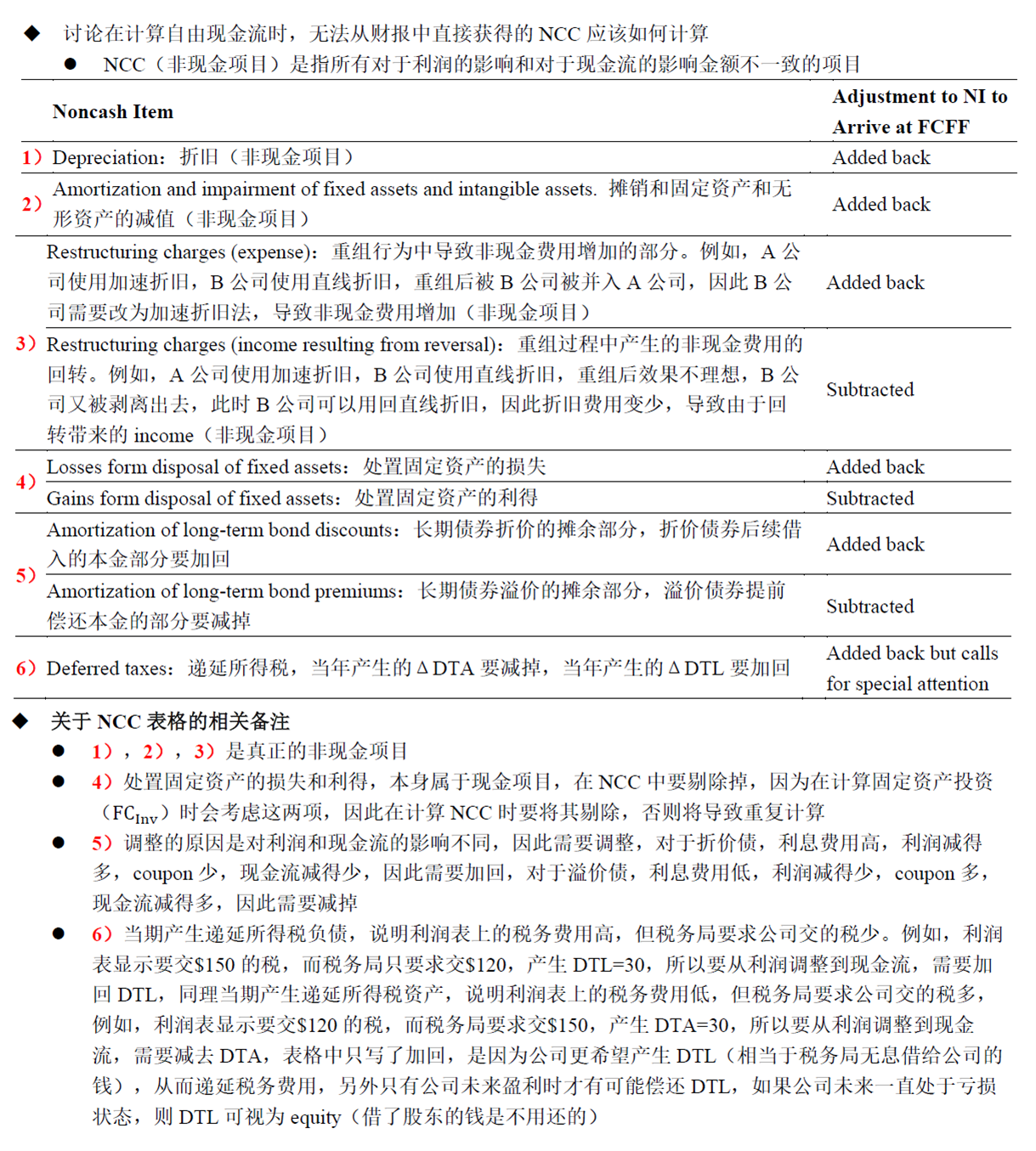
老师,请问NCC的费用,是在IS表中属于COGS的部分还是属于SGA的部分呢?多谢您
回答(1)
Chris Lan2021-04-23 09:44:58
同学你好
NCC项目是属于非现金或非经营的项目,这些内容不会以COGS或SG&A作为列示。讲义上是有的。
我这边有相应的总结,你可以看一下。
- 评论(0)
- 追问(0)
评论
0/1000
追答
0/1000
+上传图片

