Phyllis2021-04-08 05:33:41
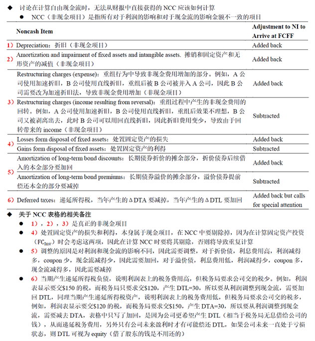
老师 non-cash transaction指的就是non-cash charge吗?这两个名词都是在形容一个事情吗 还是有什么区别吗。 此外,如截图的+loss -gain是否就是在说non-cash charge里的"+disposal loss , - disposal gain”呢?还是除了处置资产还有什么其他的gain和loss 吗? 谢谢老师。
回答(1)
Chris Lan2021-04-08 10:20:37
同学你好
non-cash transaction是一种交易行为,这种交易行为可能会导致出现non-cash charge的情况。两者应该说是一个前后的因果关系,也不完全等同。
在non-cash charge项目时,原则都是加loss,减gain。这里一共包含9项,讲义上是有的,我截图给你看,你再去翻一下讲义,回顾一下这块的内容。
相关的解释我也再发给你,方便你回顾这块的内容。
- 评论(0)
- 追问(0)
评论
0/1000
追答
0/1000
+上传图片



