gannbaru2021-02-10 16:24:55
书后279页 第53 54题 我知道需要的条件是远期利率大于即期利率。 但是不理解未来短期利率和现在的远期利率是如何影响收益率曲线的
回答(1)
Sherry Xie2021-02-15 17:09:14
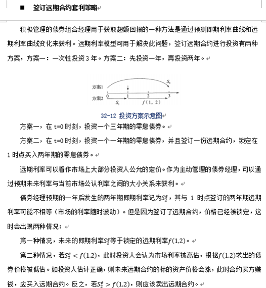
同学你好,请见我贴给你截图。
希望我的回答对你有帮助噢~考试奥利给~
请为乘风破浪的自己【点赞】,让我们知晓您对答疑服务的支持~
- 评论(0)
- 追问(0)
评论
0/1000
追答
0/1000
+上传图片




