YL2024-03-28 21:29:29
官网习题-Practice Problems-Question 59-为什么Sanchez有权继续使用主要由Lopez开发的软件?这个知识点,在书上第几页?请截图。另外,重复的特征,为什么在标准IV(A)中是允许的?这句话在截图2和3中的哪个要点?
回答(2)
最佳
KrisYip2024-04-11 09:57:12
同学你好,这道题按照之前老师的回答去解答就没问题了。L同学使用的是在加入OW公司前自己的简易模型,并通过6个月时间自己重构模型,不涉及使用公司财产。S同学使用的是L和他在OW公司组建的模型,模型已经是公司财产,他继续使用可以不需要引用说明是与L同学一起构建的,不涉及不当陈述。应该是在这块官网答案勾稽到了I(C)里面的抄袭(plagiarism),注意区分:
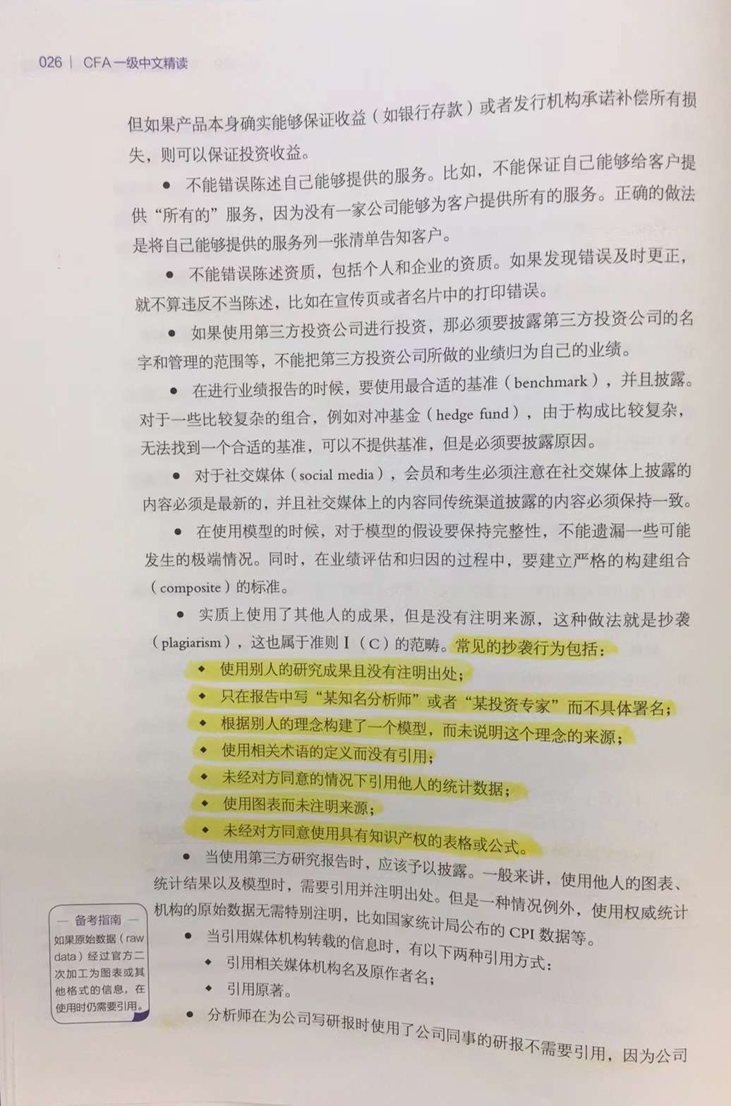
1. 利用他人的模型的思路,自己建立了一个模型,需要引用(思路是别人的原创)
2. 公司内部同事的思路或研报,不需要引用,因为大家都是在为雇主工作(以雇主名义发布研报),但内部同事思路或研报用于自己个人的文章,则需要引用;外部研报的思路需要引用
- 评论(0)
- 追问(0)
Danyi2024-04-01 14:40:08
同学你好,
员工制作的模型报告等贡献都是属于公司的资产,如果离职,就算这个模型是你在公司构建的也不能直接带走,需要得到雇主的书面同意。当然另一个员工使用公司的模型(公司的资产)是没有问题的。
Over a six-month period, he improves this software, duplicating features he used at OneWorld. 就是说他在新公司自己又重新构建了一个之前公司一样的模型,这个是没有问题的。因为用的是自己的知识能力重新构建,并不是从前公司直接带走偷来的。
- 评论(0)
- 追问(1)
- 追问
-
答案说Lopez符合ethics准则I(C), 是截图中的具体哪条I(C)准则?
评论
0/1000
追答
0/1000
+上传图片







