天堂之歌

听歌而来,送我踏青云〜

您现在的坐在位置:首页>智汇问答>CFA一级

郝同学2022-08-05 20:43:48

四个周期各个阶段对应情况是什么样子的?能不能做个比较详细的说明

查看试题

回答(1)

Jessica2022-08-08 11:30:43

同学你好
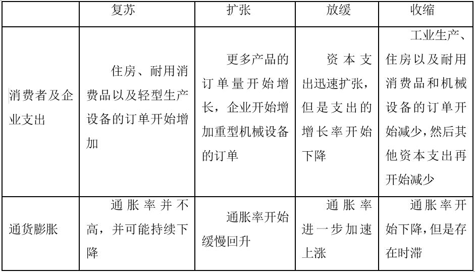
经济周期的4个阶段特征大致总结如下

  • 评论(0
  • 追问(0
评论

精品推荐

评论

0/1000

追答

0/1000

+上传图片

    400-700-9596
    (每日9:00-21:00免长途费 )

    ©2026金程网校保留所有权利

    X

    注册金程网校

    验证码

    同意金程的《用户协议》
    直接登录:

    已有账号登录