天堂之歌

听歌而来,送我踏青云〜

您现在的坐在位置:首页>智汇问答>CFA一级

Queenie2022-06-26 18:38:07

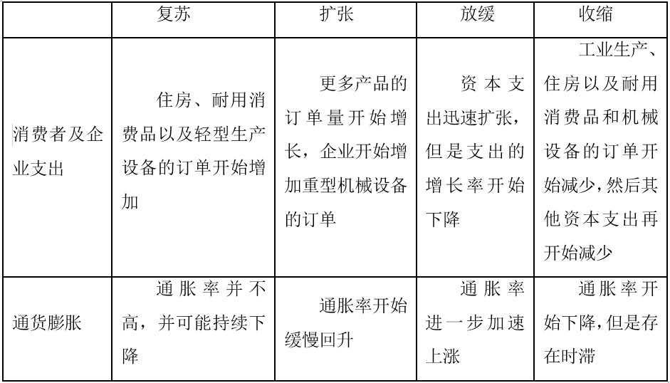
可以分别列举一下商业周期四个阶段的特点么?

查看试题

回答(1)

Jessica2022-06-27 09:39:43

同学你好
具体总结如下图
~为乘风破浪的你【点赞】让我们知晓您对答疑服务的支持!

  • 评论(0
  • 追问(0
评论

精品推荐

评论

0/1000

追答

0/1000

+上传图片

    400-700-9596
    (每日9:00-21:00免长途费 )

    ©2026金程网校保留所有权利

    X

    注册金程网校

    验证码

    同意金程的《用户协议》
    直接登录:

    已有账号登录