poupa2024-07-31 15:33:34
flexibility option可不可以理解为对项目内部的具体操作的option,而其他option都针对的是项目整体,而非操作细节,.
查看试题回答(1)
最佳
Alex Chagall2024-07-31 23:01:02
同学,你好!
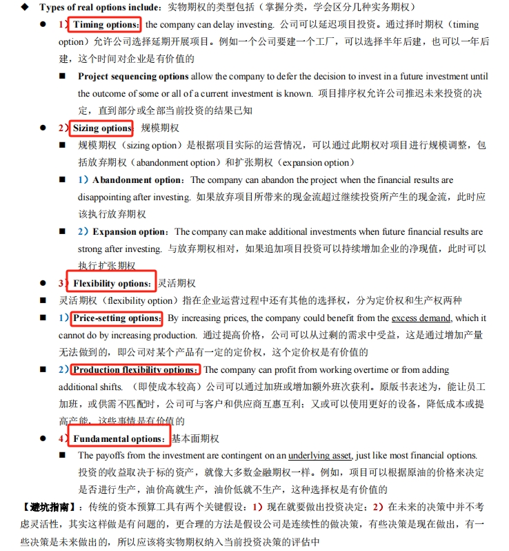
不一定的,比如基本面期权也可以根据原油价格来判断是否生产。给你截图如下,记住这些就OK了。
望采纳,祝通过!
- 评论(0)
- 追问(0)
评论
0/1000
追答
0/1000
+上传图片

