回答(1)
最佳
Emma2024-07-17 15:47:48
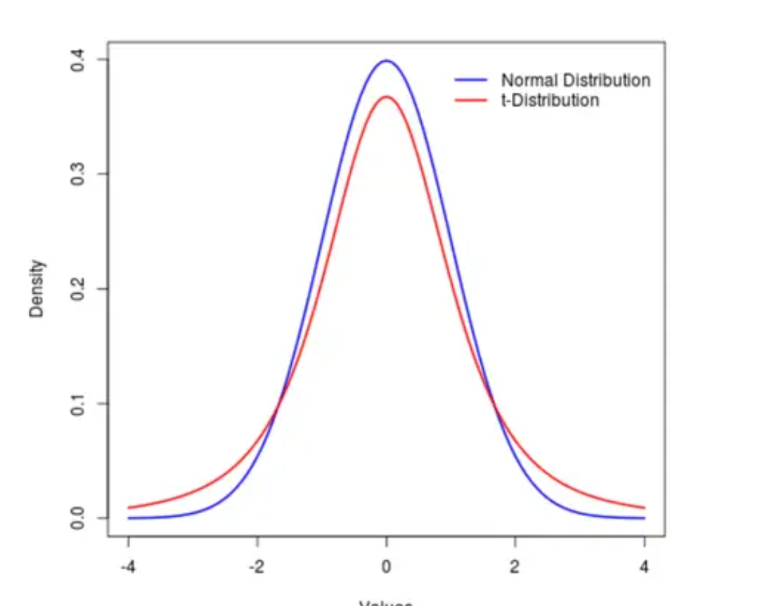
同学,你好,下图是t分布,和正态分布的图像,t 分布相比正态分布的确是低峰肥尾。
祝顺利~
- 评论(0)
- 追问(0)
评论
0/1000
追答
0/1000
+上传图片

